Упр.569 ГДЗ Атанасян 10-11 класс по геометрии (Геометрия)
Решение #1

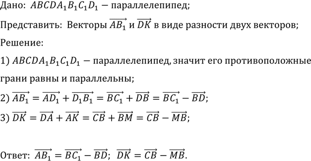
Рассмотрим вариант решения задания из учебника Атанасян, Бутузов, Кадомцев 11 класс, Просвещение:
Ha рисунке 104 изображен параллелепипед ABCDA1B1C1D1. Представьте векторы AB1 и DK в виде разности двух векторов, начала и концы которых совпадают с отмеченными на рисунке точками.
Популярные решебники 11 класс Все решебники
*К сожалению, временные проблемы с публикацией комментариев с мобильных устройств.