Упр.564 ГДЗ Атанасян 10-11 класс по геометрии (Геометрия)
Решение #1
Решение #2

Рассмотрим вариант решения задания из учебника Атанасян, Бутузов, Кадомцев 11 класс, Просвещение:
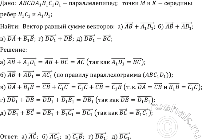
Ha рисунке 104 изображен параллелепипед ABCDA1B1C1D1. Назовите вектор, начало и конец которого являются вершинами параллелепипеда, равный сумме векторов: а) AB + A1D1; б) AB + ADi;
в) DA + B1 В; г) DD1 + DB; д) DB1 + ВС.
Популярные решебники 11 класс Все решебники
*К сожалению, временные проблемы с публикацией комментариев с мобильных устройств.