Упр.556 ГДЗ Атанасян 10-11 класс по геометрии (Геометрия)
Решение #1
Решение #2

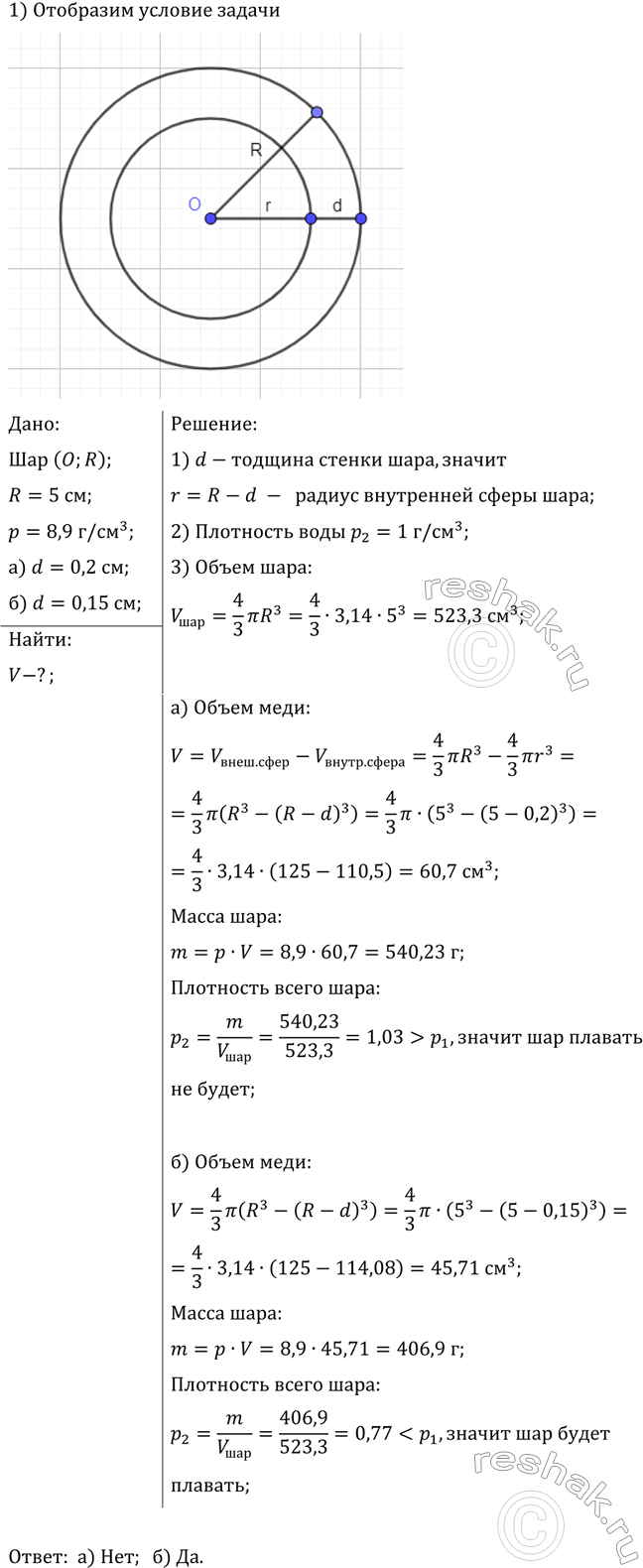
Рассмотрим вариант решения задания из учебника Атанасян, Бутузов, Кадомцев 11 класс, Просвещение:
Будет ли плавать в воде полый медный шар, диаметр которого равен 10 см, а толщина стенки: а) 2 мм; б) 1,5 мм? (Плотность меди 8,9 г/см3.)
Популярные решебники 11 класс Все решебники
*размещая тексты в комментариях ниже, вы автоматически соглашаетесь с пользовательским соглашением