Упр.546 ГДЗ Атанасян 10-11 класс по геометрии (Геометрия)
Решение #1
Решение #2

Рассмотрим вариант решения задания из учебника Атанасян, Бутузов, Кадомцев 11 класс, Просвещение:
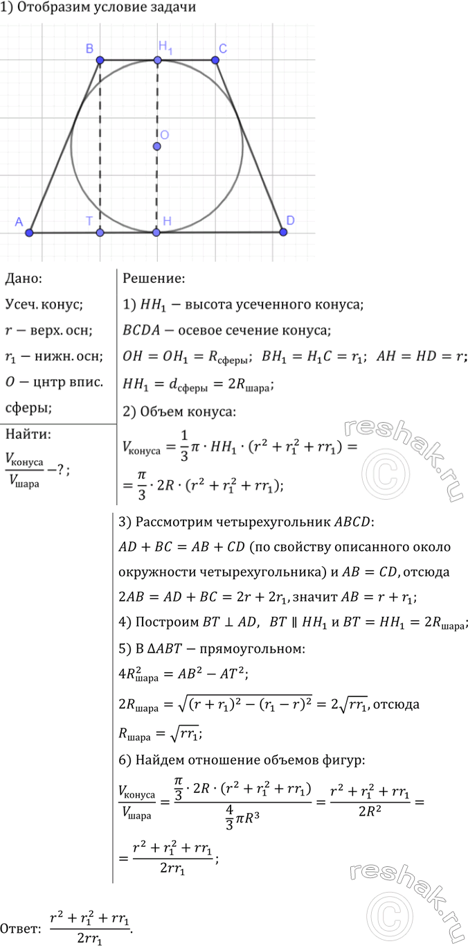
B усеченный конус, радиусы оснований которого равны r и r,, вписан шар. Найдите отношение объемов усеченного конуса и шара.
Популярные решебники 11 класс Все решебники
*размещая тексты в комментариях ниже, вы автоматически соглашаетесь с пользовательским соглашением