Упр.537 ГДЗ Атанасян 10-11 класс по геометрии (Геометрия)
Решение #1
Решение #2

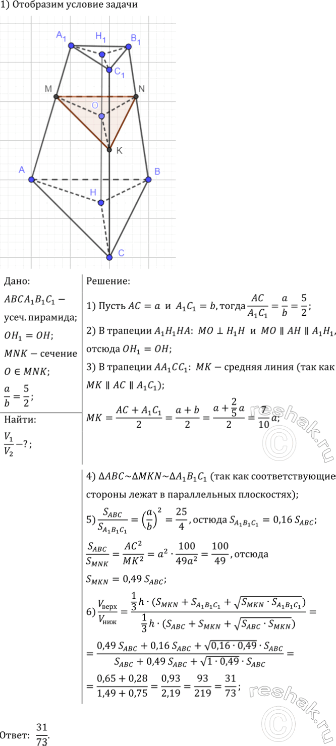
Рассмотрим вариант решения задания из учебника Атанасян, Бутузов, Кадомцев 11 класс, Просвещение:
B усеченной пирамиде соответственные стороны оснований относятся как 2 : 5. B каком отношении делится ее объем плоскостью, проходящей через середину высоты этой пирамиды параллельно основаниям?
Популярные решебники 11 класс Все решебники
*размещая тексты в комментариях ниже, вы автоматически соглашаетесь с пользовательским соглашением