Упр.529 ГДЗ Атанасян 10-11 класс по геометрии (Геометрия)
Решение #1
Решение #2

Рассмотрим вариант решения задания из учебника Атанасян, Бутузов, Кадомцев 11 класс, Просвещение:
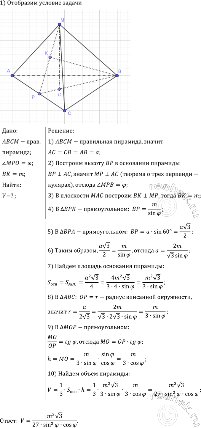
Найдите объем правильной треугольной пирамиды, если боковая грань составляет с плоскостью основания угол ф, а не лежащая в этой грани вершина основания находится на расстоянии m от нее.
Популярные решебники 11 класс Все решебники
*К сожалению, временные проблемы с публикацией комментариев с мобильных устройств.