Упр.506 ГДЗ Атанасян 10-11 класс по геометрии (Геометрия)
Решение #1
Решение #2

Рассмотрим вариант решения задания из учебника Атанасян, Бутузов, Кадомцев 11 класс, Просвещение:
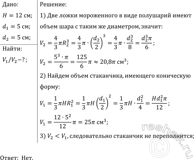
Стаканчик для мороженого конической формы имеет глубину 12 см и диаметр верхней части 5 см. Ha него сверху положили две ложки мороженого в виде полушарий диаметром 5 см. Переполнит ли мороженое стаканчик, если оно растает?
Популярные решебники 11 класс Все решебники
*размещая тексты в комментариях ниже, вы автоматически соглашаетесь с пользовательским соглашением