Упр.5.67 ГДЗ Дорофеев Суворова 8 класс (Алгебра)
Решение #1

Рассмотрим вариант решения задания из учебника Дорофеев, Суворова, Бунимович 8 класс, Просвещение:
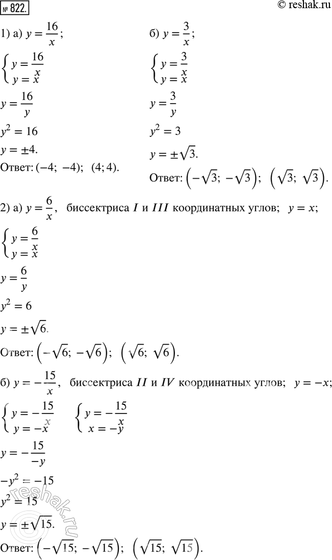
1) Найдите координаты точек с равными абсциссой и ординатой, через которые проходит график функции: а) y=16/x; б) y=3/x.
2) Определите координаты точек, в которых:
а) биссектриса I и III координатных углов пересекает график функции y=6/x;
б) биссектриса II и IV координатных углов пересекает график функции y=-15/x.
Популярные решебники 8 класс Все решебники
*размещая тексты в комментариях ниже, вы автоматически соглашаетесь с пользовательским соглашением