Упр.5.65 ГДЗ Дорофеев Суворова 8 класс (Алгебра)
Решение #1

Рассмотрим вариант решения задания из учебника Дорофеев, Суворова, Бунимович 8 класс, Просвещение:
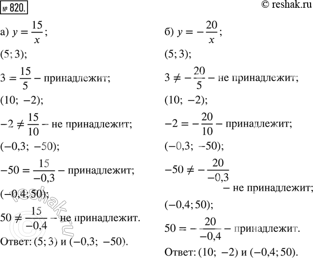
Не выполняя построения, определите, какие из точек (5;3), (10;-2), (-0,3;-50), (-0,4;50) принадлежат графику функции:
а) y=15/x; б) y=-20/x.
Популярные решебники 8 класс Все решебники
*размещая тексты в комментариях ниже, вы автоматически соглашаетесь с пользовательским соглашением