Упр.5.47 ГДЗ Дорофеев Суворова 8 класс (Алгебра)
Решение #1

Рассмотрим вариант решения задания из учебника Дорофеев, Суворова, Бунимович 8 класс, Просвещение:
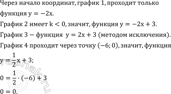
На рисунке 5.41 изображены графики линейных функций. Соотнесите каждую из них с одной из формул:
y=2x+3; y=-2x; y=1/2 x+3; y=-2x+3.
Популярные решебники 8 класс Все решебники
*размещая тексты в комментариях ниже, вы автоматически соглашаетесь с пользовательским соглашением