Упр.4.90 ГДЗ Дорофеев Суворова 8 класс (Алгебра)
Решение #1

Рассмотрим вариант решения задания из учебника Дорофеев, Суворова, Бунимович 8 класс, Просвещение:
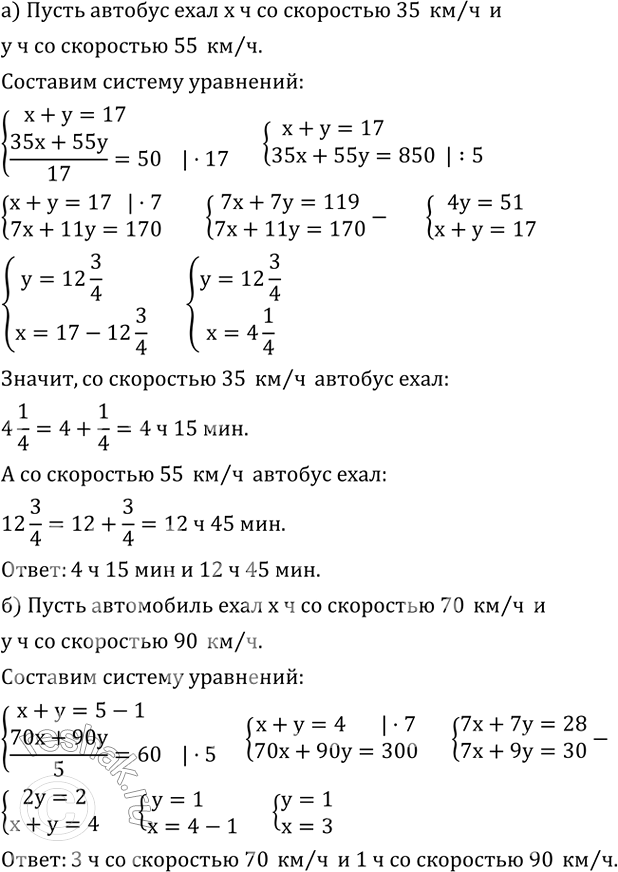
а) Междугородный автобус проехал от одного города до другого за 17 ч. Некоторое время он ехал со скоростью 35 км/ч, а остальную часть пути - со скоростью 55 км/ч. Определите, сколько часов он ехал со скоростью 35 км/ч и сколько со скоростью 55 км/ч, если его средняя скорость была 50 км/ч.
б) Автомобиль затратил 5 ч на путь от одного города до другого. Часть пути он ехал со скоростью 70 км/ч, а часть пути со скоростью 90 км/ч, и 1 ч был затрачен на остановку. Сколько времени он ехал со скоростью 70 км/ч и сколько со скоростью 90 км/ч, если его средняя скорость была 60 км/ч?
Популярные решебники 8 класс Все решебники
*размещая тексты в комментариях ниже, вы автоматически соглашаетесь с пользовательским соглашением