Упр.4.85 ГДЗ Дорофеев Суворова 8 класс (Алгебра)
Решение #1

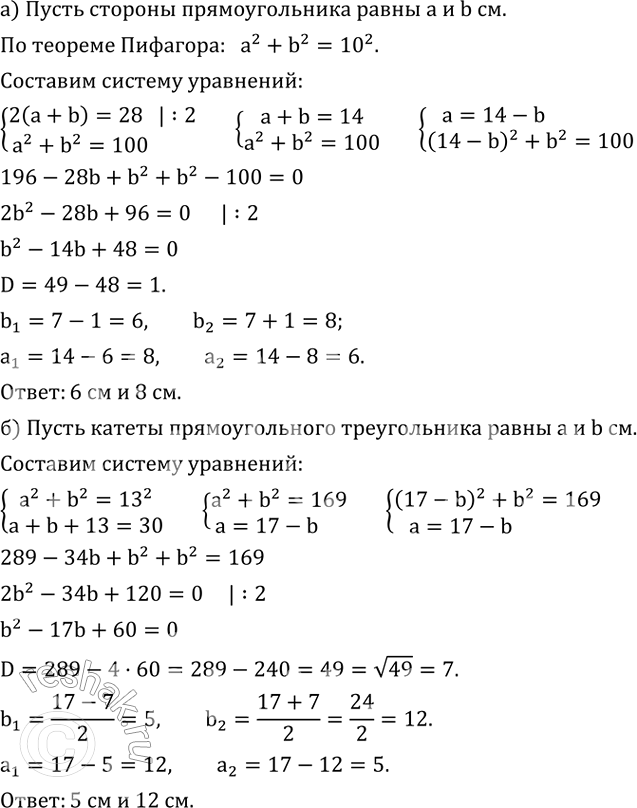
Рассмотрим вариант решения задания из учебника Дорофеев, Суворова, Бунимович 8 класс, Просвещение:
а) Периметр прямоугольника 28 см, а его диагональ равна 10 см. Найдите стороны прямоугольника.
б) Гипотенуза прямоугольного треугольника равна 13 см, а его периметр равен 30 см. Найдите катеты треугольника.
Популярные решебники 8 класс Все решебники
*размещая тексты в комментариях ниже, вы автоматически соглашаетесь с пользовательским соглашением