Упр.4.7 ГДЗ Дорофеев Суворова 8 класс (Алгебра)
Решение #1

Рассмотрим вариант решения задания из учебника Дорофеев, Суворова, Бунимович 8 класс, Просвещение:
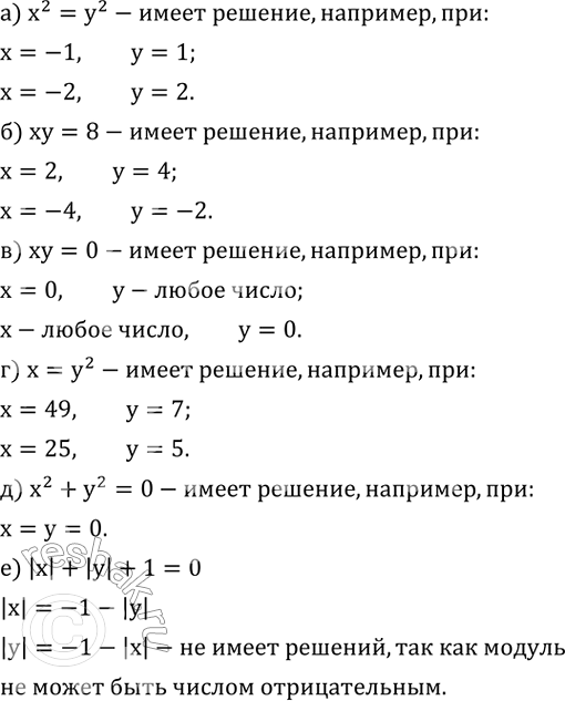
Имеет ли уравнение решения? Если имеет, то приведите примеры решений:
а) x^2=y^2;
б) xy=8;
в) xy=0;
г) x=y^2;
д) x^2+y^2=0;
е) |x|+|y|+1=0.
Популярные решебники 8 класс Все решебники
*размещая тексты в комментариях ниже, вы автоматически соглашаетесь с пользовательским соглашением