Упр.4.67 ГДЗ Дорофеев Суворова 8 класс (Алгебра)
Решение #1

Рассмотрим вариант решения задания из учебника Дорофеев, Суворова, Бунимович 8 класс, Просвещение:
Определите координаты точки пересечения данных прямых и укажите, в какой координатной четверти она находится:
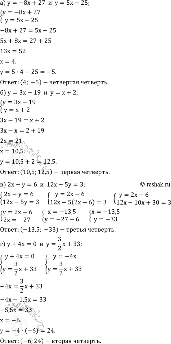
а) y=-8x+27 и y=5x-25;
б) y=3x-19 и y=x+2;
в) 2x-y=6 и 12x-5y=3;
г) y+4x=0 и y=3/2 x+33.
Популярные решебники 8 класс Все решебники
*размещая тексты в комментариях ниже, вы автоматически соглашаетесь с пользовательским соглашением