Упр.350 ГДЗ Атанасян 10-11 класс по геометрии (Геометрия)
Решение #1
Решение #2

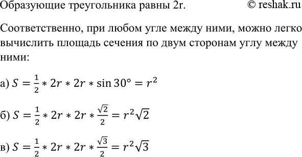
Рассмотрим вариант решения задания из учебника Атанасян, Бутузов, Кадомцев 11 класс, Просвещение:
Осевое сечение конуса — правильный треугольник со стороной 2r. Найдите площадь сечения, проведенного через две образующие конуса, угол между которыми равен: а) 30°; б) 45°; в) 60°.
Популярные решебники 11 класс Все решебники
*размещая тексты в комментариях ниже, вы автоматически соглашаетесь с пользовательским соглашением