Упр.343 ГДЗ Атанасян 10-11 класс по геометрии (Геометрия)
Решение #1
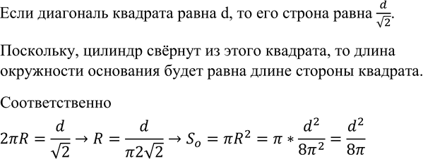
Решение #2

Рассмотрим вариант решения задания из учебника Атанасян, Бутузов, Кадомцев 11 класс, Просвещение:
Из квадрата, диагональ которого равна d, свернута боковая поверхность цилиндра. Найдите площадь основания этого цилиндра.
Популярные решебники 11 класс Все решебники
*размещая тексты в комментариях ниже, вы автоматически соглашаетесь с пользовательским соглашением