Упр.311 ГДЗ Атанасян 10-11 класс по геометрии (Геометрия)
Решение #1

Рассмотрим вариант решения задания из учебника Атанасян, Бутузов, Кадомцев 11 класс, Просвещение:
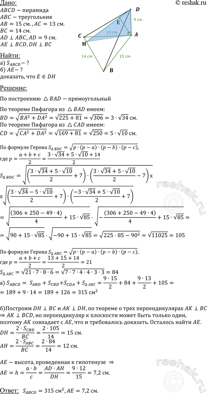
Основанием пирамиды DABC является треугольник со сторонами AC = 13 см, AB = 15 см, CB = 14 см. Боковое ребро DA перпендикулярно к плоскости основания и равно 9 см. а) Найдите площадь полной поверхности пирамиды, б) Докажите, что основание перпендикуляра, проведенного из вершины A к плоскости грани BDC, лежит на высоте этой грани, и найдите длину этого перпендикуляра.
Популярные решебники 11 класс Все решебники
*размещая тексты в комментариях ниже, вы автоматически соглашаетесь с пользовательским соглашением