Упр.3.72 ГДЗ Дорофеев Суворова 8 класс (Алгебра)
Решение #1

Рассмотрим вариант решения задания из учебника Дорофеев, Суворова, Бунимович 8 класс, Просвещение:
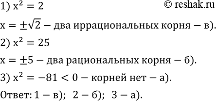
Установите соответствия между уравнениями и утверждениями об их корнях:
1) x^2=2 а) не имеет корней;
2) x^2=25 б) имеет два рациональных корня;
3) x^2-81 в) имеет два иррациональных корня.
Популярные решебники 8 класс Все решебники
*размещая тексты в комментариях ниже, вы автоматически соглашаетесь с пользовательским соглашением