Упр.3.60 ГДЗ Дорофеев Суворова 8 класс (Алгебра)
Решение #1

Рассмотрим вариант решения задания из учебника Дорофеев, Суворова, Бунимович 8 класс, Просвещение:
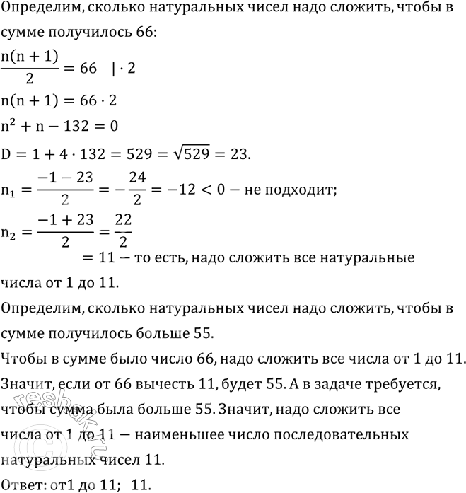
Сумму n последовательных натуральных чисел, начиная с 1, можно вычислить по формуле S_n=n(n+1)/2. Определите, сколько натуральных чисел, начиная с 1, надо сложить, чтобы в сумме получилось 66. Какое наименьшее число последовательных натуральных чисел от 1 до n надо сложить, чтобы их сумма была больше 55?
Популярные решебники 8 класс Все решебники
*размещая тексты в комментариях ниже, вы автоматически соглашаетесь с пользовательским соглашением