Упр.3.131 ГДЗ Дорофеев Суворова 8 класс (Алгебра)
Решение #1

Рассмотрим вариант решения задания из учебника Дорофеев, Суворова, Бунимович 8 класс, Просвещение:
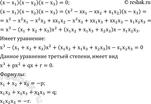
Определите степень уравнения (x-x_1 )(x-x_2 )(x-x_3 )=0.
Выведите формулы Виета для этого уравнения.
Популярные решебники 8 класс Все решебники
*размещая тексты в комментариях ниже, вы автоматически соглашаетесь с пользовательским соглашением