Упр.3.124 ГДЗ Дорофеев Суворова 8 класс (Алгебра)
Решение #1

Рассмотрим вариант решения задания из учебника Дорофеев, Суворова, Бунимович 8 класс, Просвещение:
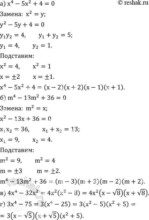
Разложите на множители:
а) x^4-5x^2+4;
б) m^4-13m^2+36;
в) 4x^4-32x^2;
г) 3x^4-75.
Популярные решебники 8 класс Все решебники
*размещая тексты в комментариях ниже, вы автоматически соглашаетесь с пользовательским соглашением