Упр.256 ГДЗ Атанасян 10-11 класс по геометрии (Геометрия)
Решение #1
Решение #2

Рассмотрим вариант решения задания из учебника Атанасян, Бутузов, Кадомцев 11 класс, Просвещение:
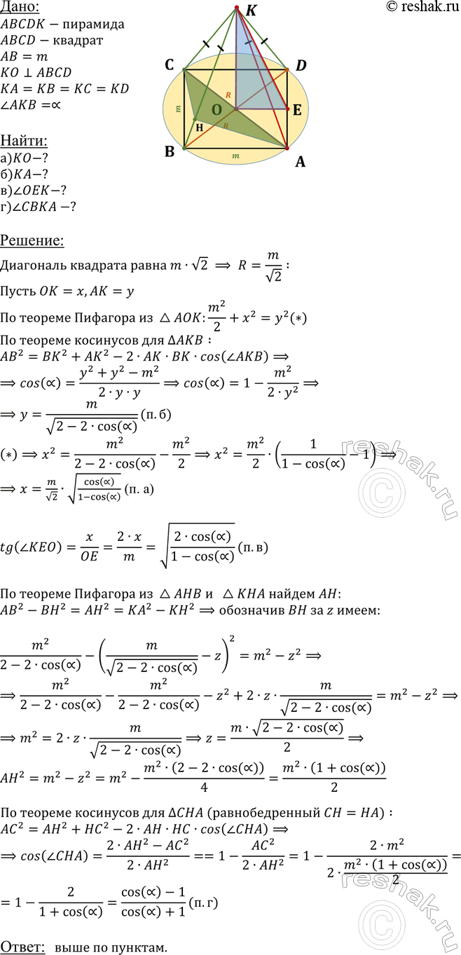
B правильной четырехугольной пирамиде сторона основания равна m, а плоский угол при вершине равен а. Найдите: а) высоту пирамиды; б) боковое ребро пирамиды; в) угол между боковой гранью и плоскостью основания; г) двугранный угол при боковом ребре пирамиды.
Популярные решебники 11 класс Все решебники
*размещая тексты в комментариях ниже, вы автоматически соглашаетесь с пользовательским соглашением