Задание 255 ГДЗ Рабочая тетрадь Босова 7 класс (Информатика)
Решение #1 (Учебник 2024)
Решение #2 (Учебник 2024)
Решение #3 (Учебник 2016)

Рассмотрим вариант решения задания из учебника Босова 7 класс, Просвещение:
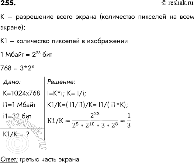
255. Какую часть экрана, имеющего разрешение 1024x768 пикселей, займёт изображение файла типа ВМР объёмом 1 Мбайт, созданного при глубине цвета, равной 32 бита?
К – разрешение всего экрана (количество пикселей на всем экране);
К1 – количество пикселей в изображении
1 Мбайт = 223 бит
768 = 3*28
Дано:
К=1024х768
I1=1 Мбайт
i1=32 бит
К1/К = ?
Решение:
I=K*i; К= I/i;
К1/К=( I1/i1)/К= I1/( i1*К);
К1/К=22325*210*3*28=13
Ответ: третью часть экрана
255. Разгадайте кроссворд «Мультимедиа»
По горизонтали. 3. Составляющая мультимедиа, представляющая движущиеся изображения за счёт последовательной смены кадров. 4. Ссылка от одного электронного информационного объекта к другому (например, от слова к толкованию его значения). 6. Мультимедийный продукт, представляющий собой последовательность выдержанных в одном графическом стиле слайдов, содержащих текст, рисунки, фотографии, анимацию, видео и звуковой ряд. 9. Технология, обеспечивающая одновременную работу со звуком, видеороликами, анимациями, статическими изображениями и текстами в интерактивном (диалоговом) режиме. 11. Процесс преобразования информации из непрерывной формы представления в дискретную. 12. Специальная заготовка из нескольких слайдов, в которых предусмотрены места для ввода определённых информационных объектов.
По вертикали. 1. Форма организации текстового материала, при которой его единицы представлены не в линейной последовательности, а как система явно заданных с помощью гиперссылок возможных переходов, связей между ними. 2. Составляющая мультимедиа; колебания воздуха. 5. Компьютерная имитация движения с помощью изменения (и перерисовки) формы объектов или показа последовательных изображений с фазами движения. 7. Звуковая карта. 8. Технология, в которой в качестве гиперссылок кроме текстовых объектов выступают графические и звуковые. 10. Позволяет выдержать единый графический стиль презентации (цветовую гамму, фоновый рисунок, параметры форматирования текстовых и других объектов).
Похожие решебники
Популярные решебники 7 класс Все решебники
*К сожалению, временные проблемы с публикацией комментариев с мобильных устройств.