Упр.2.92 ГДЗ Дорофеев Суворова 8 класс (Алгебра)
Решение #1

Рассмотрим вариант решения задания из учебника Дорофеев, Суворова, Бунимович 8 класс, Просвещение:
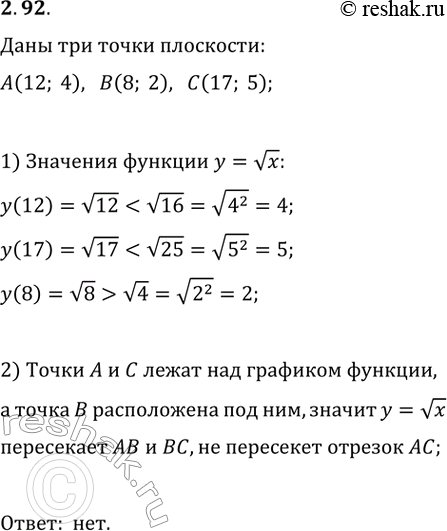
Даны точки A(12; 4), B(8; 2), C(17; 5). Верно ли, что график зависимости y=vx пересекает отрезки АВ и АС и не пересекает отрезок ВС?
Популярные решебники 8 класс Все решебники
*размещая тексты в комментариях ниже, вы автоматически соглашаетесь с пользовательским соглашением