Упр.2.90 ГДЗ Дорофеев Суворова 8 класс (Алгебра)
Решение #1

Рассмотрим вариант решения задания из учебника Дорофеев, Суворова, Бунимович 8 класс, Просвещение:
Расположите в порядке возрастания числа:
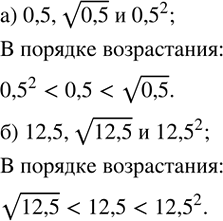
а) 0,5,v0,5 и ?0,5?^2;
б) 12,5,v12,5 и ?12,5?^2.
Популярные решебники 8 класс Все решебники
*размещая тексты в комментариях ниже, вы автоматически соглашаетесь с пользовательским соглашением