Упр.2.87 ГДЗ Дорофеев Суворова 8 класс (Алгебра)
Решение #1

Рассмотрим вариант решения задания из учебника Дорофеев, Суворова, Бунимович 8 класс, Просвещение:
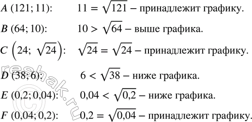
Определите, как расположена относительно графика зависимости y=vx заданная точка - принадлежит графику, расположена выше графика или ниже графика: A (121; 11), B (64; 10); C (24; v24); D (38; 6); E (0,2; 0,04); F (0,04; 0,2).
Популярные решебники 8 класс Все решебники
*К сожалению, временные проблемы с публикацией комментариев с мобильных устройств.