Упр.2.86 ГДЗ Дорофеев Суворова 8 класс (Алгебра)
Решение #1

Рассмотрим вариант решения задания из учебника Дорофеев, Суворова, Бунимович 8 класс, Просвещение:
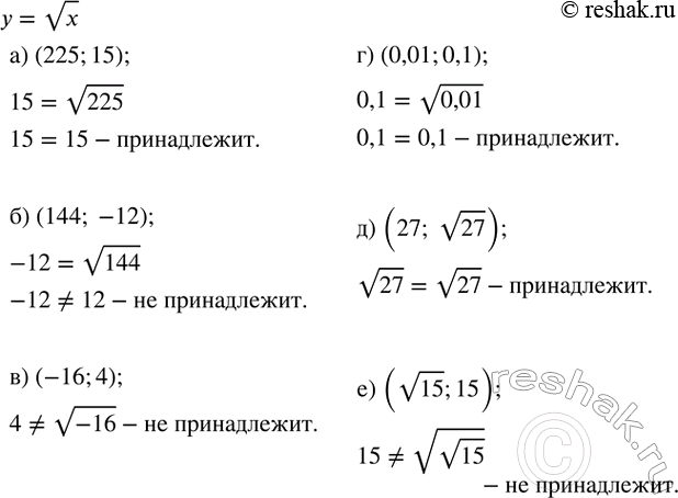
Принадлежит ли графику зависимости y=vx точка:
а) (225; 15);
б) (144; -12);
в) (-16; 4);
г) (0,01; 0,1);
д) (27; v27);
е) (v15; 15)?
Популярные решебники 8 класс Все решебники
*размещая тексты в комментариях ниже, вы автоматически соглашаетесь с пользовательским соглашением