Упр.2.85 ГДЗ Дорофеев Суворова 8 класс (Алгебра)
Решение #1

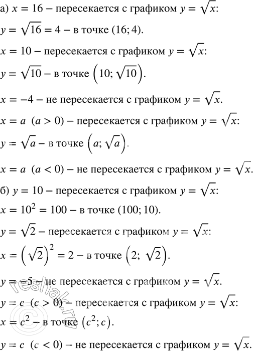
Рассмотрим вариант решения задания из учебника Дорофеев, Суворова, Бунимович 8 класс, Просвещение:
Определите, пересекаются ли график зависимости y=vx и заданная прямая. Если да, то вычислите координаты точки пересечения:
а) x=16, x=10, x=-4, x=a (a > 0), x=a (a < 0);
б) y=10, y=v2, y=-5, y=c (c > 0), y=c (c < 0).
Популярные решебники 8 класс Все решебники
*К сожалению, временные проблемы с публикацией комментариев с мобильных устройств.