Упр.2.65 ГДЗ Дорофеев Суворова 8 класс (Алгебра)
Решение #1

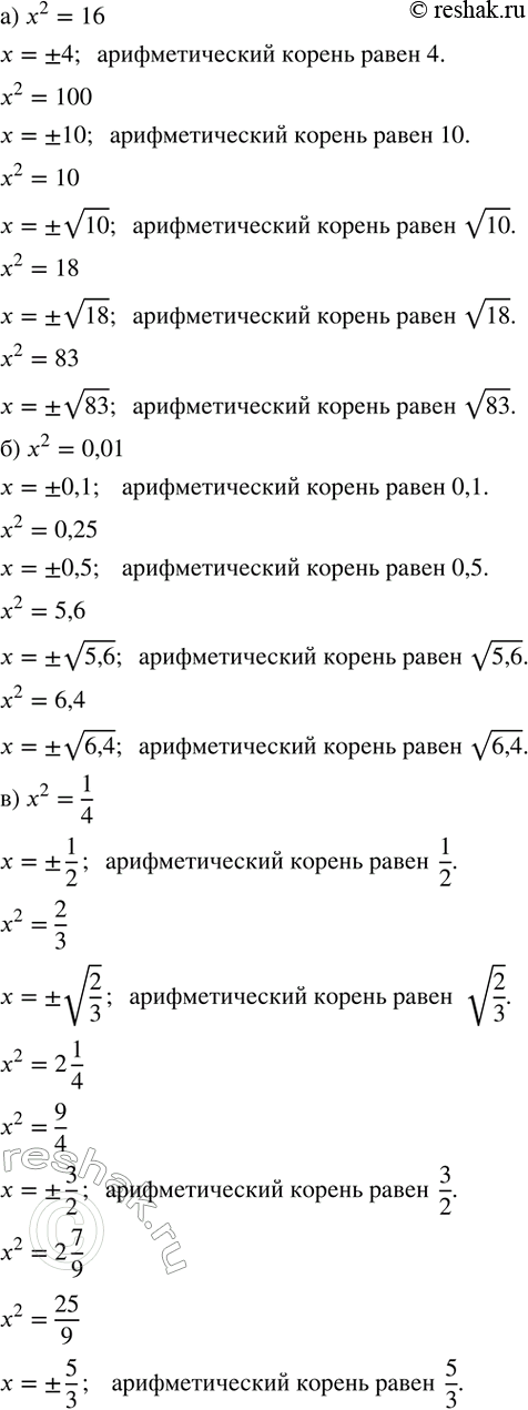
Рассмотрим вариант решения задания из учебника Дорофеев, Суворова, Бунимович 8 класс, Просвещение:
Найдите квадратные корни из заданных чисел и в каждом случае назовите арифметический корень:
а) 16; 100; 10; 18; 83;
б) 0,01; 0,25; 5,6; 6,4;
в) 1/4; 2/3; 2 1/4; 2 7/9.
Популярные решебники 8 класс Все решебники
*размещая тексты в комментариях ниже, вы автоматически соглашаетесь с пользовательским соглашением