Упр.2.61 ГДЗ Дорофеев Суворова 8 класс (Алгебра)
Решение #1

Рассмотрим вариант решения задания из учебника Дорофеев, Суворова, Бунимович 8 класс, Просвещение:
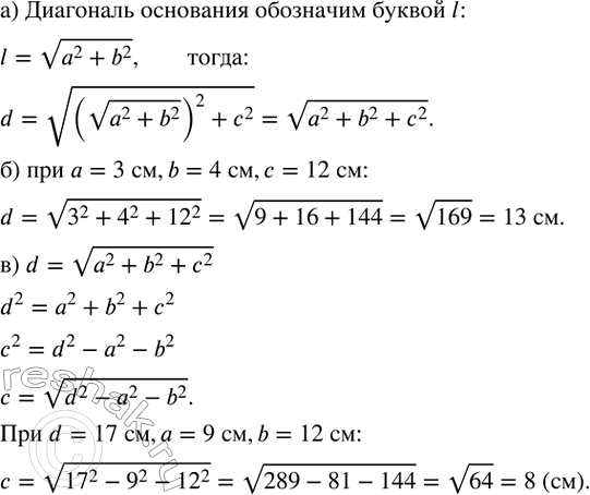
Прямоугольный параллелепипед имеет измерения a, b и c (рис. 2.23).
а) Выразите диагональ d прямоугольного параллелепипеда через его измерения.
б) Используя полученную формулу, вычислите d, если a=3 см, b=4 см, c=12 см.
в) Выразите из полученной формулы ребро c. Найдите c, если d=17 см, a=9 см, b=12 см.
Популярные решебники 8 класс Все решебники
*размещая тексты в комментариях ниже, вы автоматически соглашаетесь с пользовательским соглашением