Упр.2.36 ГДЗ Дорофеев Суворова 8 класс (Алгебра)
Решение #1

Рассмотрим вариант решения задания из учебника Дорофеев, Суворова, Бунимович 8 класс, Просвещение:
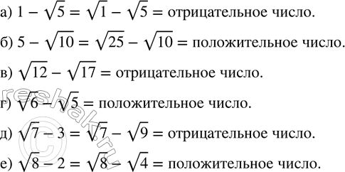
Положительным или отрицательным является число:
а) 1-v5;
б) 5-v10;
в) v12-v17;
г) v6-v5;
д) v7-3;
е) v8-2?
Популярные решебники 8 класс Все решебники
*размещая тексты в комментариях ниже, вы автоматически соглашаетесь с пользовательским соглашением