Упр.2.111 ГДЗ Дорофеев Суворова 8 класс (Алгебра)
Решение #1

Рассмотрим вариант решения задания из учебника Дорофеев, Суворова, Бунимович 8 класс, Просвещение:
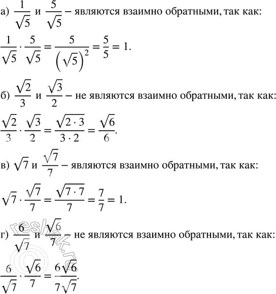
Являются ли данные числа взаимно обратными:
а) 1/v5 и 5/v5;
б) v2/3 и v3/2;
в) v7 и v7/7;
г) 6/v7 и v6/7?
Популярные решебники 8 класс Все решебники
*размещая тексты в комментариях ниже, вы автоматически соглашаетесь с пользовательским соглашением