Упр.1.43 ГДЗ Дорофеев Суворова 8 класс (Алгебра)
Решение #1

Рассмотрим вариант решения задания из учебника Дорофеев, Суворова, Бунимович 8 класс, Просвещение:
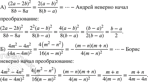
Учащиеся выполняли задания на сокращения дробей. Ниже показано, как начали преобразования Андрей (А) и Борис (Б). Правильно ли сделал первые шаги каждый из учащихся? Если нет, то исправьте ошибку. Доведите каждое решение до конца.
А) (2a-2b)^2/(8b-8a)=(2(a-b)^2)/8(b-a) =?
Б) (4m^2-4n^2)/(4n-4m)^2 =4(m^2-n^2 )/(16(n-m)^2 )=-(m-n)(m+n)/(4(m-n)^2 )=?
Популярные решебники 8 класс Все решебники
*размещая тексты в комментариях ниже, вы автоматически соглашаетесь с пользовательским соглашением