Упр.1.35 ГДЗ Дорофеев Суворова 8 класс (Алгебра)
Решение #1

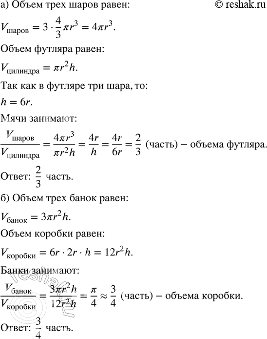
Рассмотрим вариант решения задания из учебника Дорофеев, Суворова, Бунимович 8 класс, Просвещение:
а) В футляр уиллиндрической формы уложены 3 теннисных мяча так, что они касаются крушек и стенок футляра (рис. 1.3). Какую часть объема футляра занимают мячи? (При решении пользуйтесь формулами объема шара и объема цилиндра: V_шара=4/3 ?r^3, где r - радиус шара; V_цилиндра=?r^2h, где r - радиус основания цилиндра и h - его высота.).
б) В коробку уложены 3 банки консервов цилиндрической формы так, что они касаются друг друга и всех стенок коробки (рис. 1.4_. Какую часть объема коробки занимают банки? Выразите ответ обыкновенной дробью, считая, что ??3.
Популярные решебники 8 класс Все решебники
*размещая тексты в комментариях ниже, вы автоматически соглашаетесь с пользовательским соглашением