Упр.1.2 ГДЗ Дорофеев Суворова 8 класс (Алгебра)
Решение #1

Рассмотрим вариант решения задания из учебника Дорофеев, Суворова, Бунимович 8 класс, Просвещение:
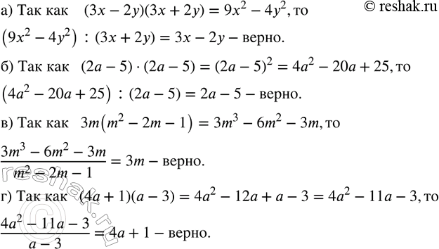
Используя определение частного, докажите, что:
а) (9x^2-4y^2 ) :(3x+2y)=3x-2y;
б) (4a^2-20a+25) :(2a-5)=2a-5;
в) (3m^3-6m^2-3m)/(m^2-2m-1)=3m;
г) (4a^2-11a-3)/(a-3)=4a+1.
Популярные решебники 8 класс Все решебники
*размещая тексты в комментариях ниже, вы автоматически соглашаетесь с пользовательским соглашением