Упр.1.195 ГДЗ Дорофеев Суворова 8 класс (Алгебра)
Решение #1

Рассмотрим вариант решения задания из учебника Дорофеев, Суворова, Бунимович 8 класс, Просвещение:
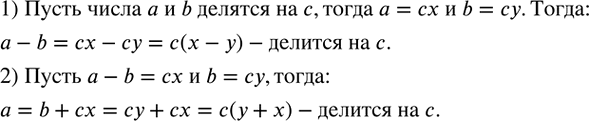
Докажите:
если каждое из чисел a и b делится на число c, то и их разность a-b делится на c;
если каждое из чисел a-b и b делится на число c, то и число a делится на c.
Популярные решебники 8 класс Все решебники
*размещая тексты в комментариях ниже, вы автоматически соглашаетесь с пользовательским соглашением