Упр.1.172 ГДЗ Дорофеев Суворова 8 класс (Алгебра)
Решение #1

Рассмотрим вариант решения задания из учебника Дорофеев, Суворова, Бунимович 8 класс, Просвещение:
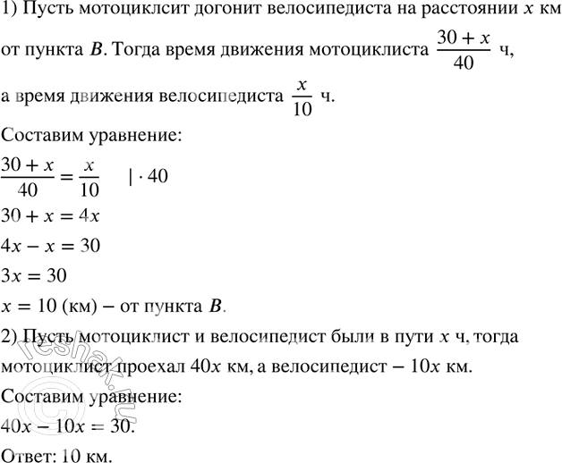
Расстояние между пунктами A и B равно 30 км. Из A в направлении B выехал мотоциклист со скоростью 40 км/ч. Одновременно из B в втом же направлении выехал велосипедист со скоростью 10 км/ч. На каком расстоянии от пункта B мотоциклист догонит велосипедиста?
Популярные решебники 8 класс Все решебники
*размещая тексты в комментариях ниже, вы автоматически соглашаетесь с пользовательским соглашением