Упр.1.170 ГДЗ Дорофеев Суворова 8 класс (Алгебра)
Решение #1

Рассмотрим вариант решения задания из учебника Дорофеев, Суворова, Бунимович 8 класс, Просвещение:
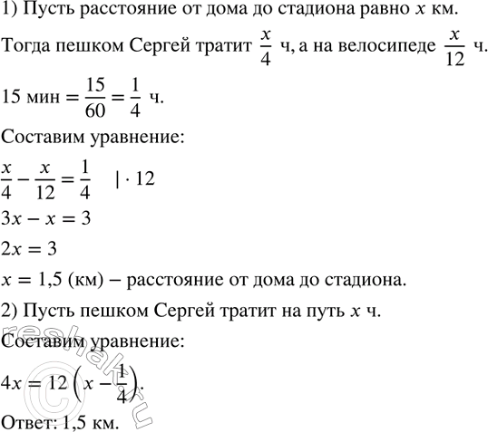
Сергей ходит от дома до стадиона пешком со скоростью 4 км/ч. Одначжды он отправился из дома в обычное время, но поехал на велосипеде со скоростью 12 км/ч. На стадион он приехал на 15 мин раньше обычного. Чему равно расстояние от дома до стадиона?
Популярные решебники 8 класс Все решебники
*размещая тексты в комментариях ниже, вы автоматически соглашаетесь с пользовательским соглашением