Упр.1.154 ГДЗ Дорофеев Суворова 8 класс (Алгебра)
Решение #1

Рассмотрим вариант решения задания из учебника Дорофеев, Суворова, Бунимович 8 класс, Просвещение:
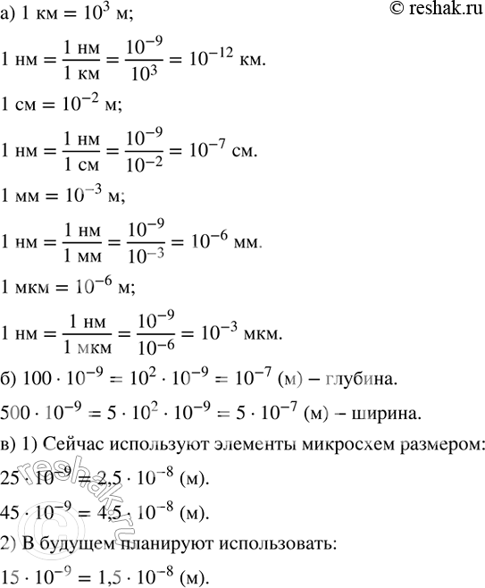
а) Нанометр - это миллиардная часть метра, т.е. 1 нм = 10^(-9) м. Выразите 1 нм в: км; см; мм; мкм.
б) Данные на компакт-диски записываются в виде углублений, имеющих размеры 100 нм глубины и 500 нм ширины. Выразите эти размеры в метрах.
в) В современных технологиях производства микросем используются элементы размером от 25 до 45 нм, и в будущем эти размеры планируют уменьшить до 15 нм. Выразите эти данные в метрах.
Популярные решебники 8 класс Все решебники
*размещая тексты в комментариях ниже, вы автоматически соглашаетесь с пользовательским соглашением