Упр.1.137 ГДЗ Дорофеев Суворова 8 класс (Алгебра)
Решение #1

Рассмотрим вариант решения задания из учебника Дорофеев, Суворова, Бунимович 8 класс, Просвещение:
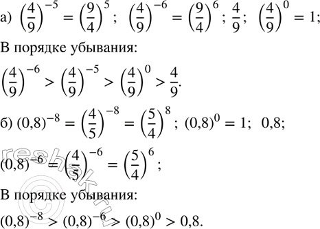
Расположите в порядке убывания числа:
а) (4/9)^(-5); (4/9)^(-6); 4/9; (4/9)^0;
б) (0,8)^(-8); (0,8)^0; 0,8; (0,8)^(-6).
Популярные решебники 8 класс Все решебники
*размещая тексты в комментариях ниже, вы автоматически соглашаетесь с пользовательским соглашением