Лабораторный опыт 35 ГДЗ Габриелян 9 класс (учебник 2020г) (Химия)
|
Не совпадает с вашим учебником? Посмотрите устаревший решебник |
Решение #1
Решение #2

Рассмотрим вариант решения задания из учебника Габриелян 9 класс, Дрофа, Просвещение:
Лабораторный опыт № 35
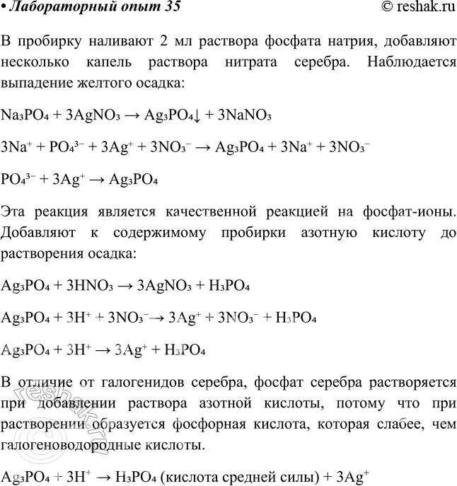
Распознавание фосфатов
Налейте в пробирку 1—2 мл раствора фосфата натрия или калия. С помощью пипетки добавьте к нему
несколько капель раствора нитрата серебра. Что наблюдаете? Запишите молекулярное и ионное уравнения. Можно ли считать эту реакцию качественной на фосфат-ион? Добавьте к содержимому пробирки азотную кислоту до растворения осадка. Почему это происходит?
В пробирку наливают 2 мл раствора фосфата натрия, добавляют несколько капель раствора нитрата серебра. Наблюдается выпадение желтого осадка:
Na3PO4 + 3AgNO3 > Ag3PO4v + 3NaNO3
3Na+ + PO4- + 3Ag+ + 3NO3- > Ag3PO4 + 3Na+ + 3NO3-
PO4- + 3Ag+ > Ag3PO4
Эта реакция является качественной реакцией на фосфат-ионы. Добавляют к содержимому пробирки азотную кислоту до растворения осадка:
Ag3PO4 + 3HNO3 > 3AgNO3 + H3PO4
Ag3PO4 + 3H+ + 3NO3- > 3Ag+ + 3NO3- + H3PO4
Ag3PO4 + 3H+ > 3Ag+ + H3PO4
В отличие от галогенидов серебра, фосфат серебра растворяется при добавлении раствора азотной кислоты, потому что при растворении образуется фосфорная кислота, которая слабее, чем галогеноводородные кислоты.
Ag3PO4 + 3H+ > H3PO4 (кислота средней силы) + 3Ag+
Похожие решебники
Популярные решебники 9 класс Все решебники
*размещая тексты в комментариях ниже, вы автоматически соглашаетесь с пользовательским соглашением