Лабораторный опыт 34 ГДЗ Габриелян 9 класс (учебник 2020г) (Химия)
|
Не совпадает с вашим учебником? Посмотрите устаревший решебник |
Решение #1
Решение #2

Рассмотрим вариант решения задания из учебника Габриелян 9 класс, Дрофа, Просвещение:
Лабораторный опыт № 34
Горение фосфора на воздухе и в кислороде
Наберите в ложечку для сжигания веществ немного красного фосфора и подожгите его. Каков характер пламени? Как изменится пламя, если ложечку с горящим фосфором внести в колбу с кислородом (с этой целью получите его из пероксида водорода, используя оксид марганца (IV))? Запишите уравнение реакции, рассмотрите окислительно-восстановительные процессы.
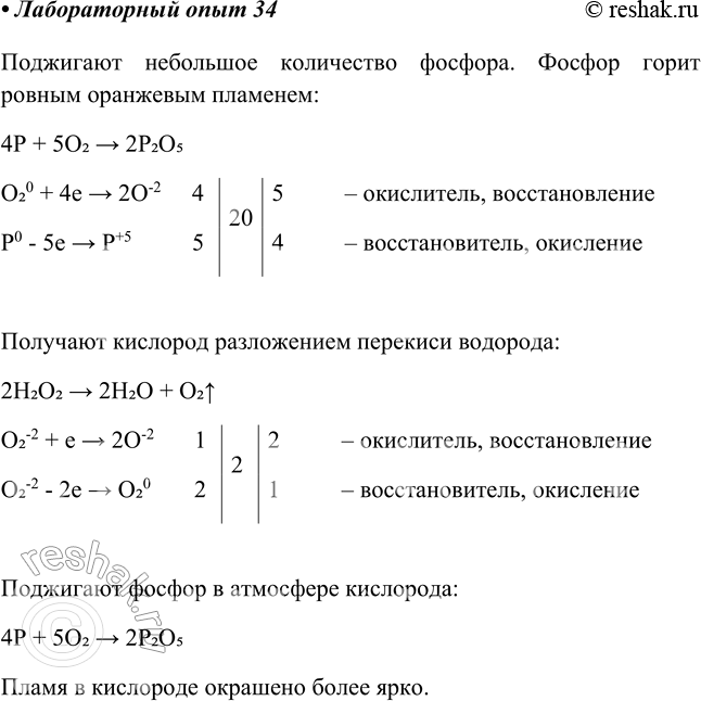
Поджигают небольшое количество фосфора. Фосфор горит ровным оранжевым пламенем:
4P + 5O2 > 2P2O5
O20 + 4e > 2O-2 4 20 5 – окислитель, восстановление
P0 - 5e > P+5 5 4 – восстановитель, окисление
Получают кислород разложением перекиси водорода:
2H2O2 > 2H2O + O2^
O2-2 + e > 2O-2 1 2 2 – окислитель, восстановление
O2-2 - 2e > O20 2 1 – восстановитель, окисление
Поджигают фосфор в атмосфере кислорода:
4P + 5O2 > 2P2O5
Пламя в кислороде окрашено более ярко.
Похожие решебники
Популярные решебники 9 класс Все решебники
*размещая тексты в комментариях ниже, вы автоматически соглашаетесь с пользовательским соглашением