Лабораторный опыт 26 ГДЗ Габриелян 9 класс (учебник 2020г) (Химия)
|
Не совпадает с вашим учебником? Посмотрите устаревший решебник |
Решение #1
Решение #2

Рассмотрим вариант решения задания из учебника Габриелян 9 класс, Дрофа, Просвещение:
Лабораторный опыт № 26
Качественная реакция на галогенид-ионы
Налейте в три пробирки растворы солей натрия или калия: в 1-ю — хлорида, во 2-ю — бромида, в 3-ю — иодида. Затем в каждую пробирку добавьте с помощью пипетки несколько капель раствора нитрата серебра. Что наблюдаете? Можно ли по цвету образовавшегося продукта реакции определить галогенид-ионы? Запишите уравнения реакций в молекулярной и ионной форме.
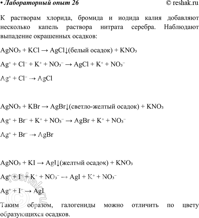
К растворам хлорида, бромида и иодида калия добавляют несколько капель раствора нитрата серебра. Наблюдают выпадение окрашенных осадков:
AgNO3 + KCl > AgClv(белый осадок) + KNO3
Ag+ + Cl- + K+ + NO3- > AgCl + K+ + NO3-
Ag+ + Cl- > AgCl
AgNO3 + KBr > AgBrv(светло-желтый осадок) + KNO3
Ag+ + Br- + K+ + NO3- > AgBr + K+ + NO3-
Ag+ + Br- > AgBr
AgNO3 + KI > AgIv(желтый осадок) + KNO3
Ag+ + I- + K+ + NO3- > AgI + K+ + NO3-
Ag+ + I- > AgI
Таким образом, галогениды можно отличить по цвету образующихся осадков.
Похожие решебники
Популярные решебники 9 класс Все решебники
*размещая тексты в комментариях ниже, вы автоматически соглашаетесь с пользовательским соглашением