Лабораторный опыт 1 ГДЗ Габриелян 9 класс (учебник 2020г) (Химия)
|
Не совпадает с вашим учебником? Посмотрите устаревший решебник |
Решение #1
Решение #2

Рассмотрим вариант решения задания из учебника Габриелян 9 класс, Дрофа, Просвещение:
Лабораторный опыт № 1
Получение гидроксида цинка и исследование его свойств
В две пробирки налейте по 1 мл раствора соли цинка (хлорида, сульфата или нитрата), а затем добавьте в каждую с помощью пипетки по 5 капель раствора щёлочи (гидроксида натрия или калия). Что наблюдаете? Прилейте к содержимому одной пробирки раствор кислоты (соляной, серной или азотной), а к другой — раствор щёлочи. Что наблюдаете? О каком свойстве гидроксида цинка свидетельствует вторая часть опыта? Запишите уравнение проделанных реакций в молекулярной и ионной формах.
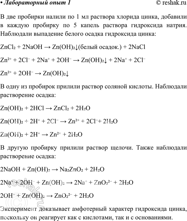
В две пробирки налили по 1 мл раствора хлорида цинка, добавили в каждую пробирку по 5 капель раствора гидроксида натрия. Наблюдали выпадение белого осадка гидроксида цинка:
ZnCl2 + 2NaOH > Zn(OH)2v(белый осадок.) + 2NaCl
Zn2+ + 2Cl- + 2Na+ + 2OH- > Zn(OH)2v + 2Na+ + 2Cl-
Zn2+ + 2OH- > Zn(OH)2v
В одну из пробирок прилили раствор соляной кислоты. Наблюдали растворение осадка:
Zn(OH)2 + 2HCl > ZnCl2 + 2H2O
Zn(OH)2 + 2H+ + 2Cl- > Zn2+ + 2Cl-+ 2H2O
Zn(OH)2 + 2H+ > Zn2+ + 2H2O
В другую пробирку прилили раствор щелочи. Также наблюдали растворение осадка:
2NaOH + Zn(OH)2 > Na2ZnO2 + 2H2O
2Na+ + 2OH- + Zn(OH)2 > 2Na+ + ZnO22- + 2H2O
2OH- + Zn(OH)2 > ZnO22- + 2H2O
Эксперимент доказывает амфотерный характер гидроксида цинка, поскольку он реагирует как с кислотами, так и с основаниями.
Похожие решебники
Популярные решебники 9 класс Все решебники
*размещая тексты в комментариях ниже, вы автоматически соглашаетесь с пользовательским соглашением