Дополнительная задача 4 Глава 7 ГДЗ Мордкович Семенов 8 класс (Алгебра)
Решение #1 (Учебник 2025)

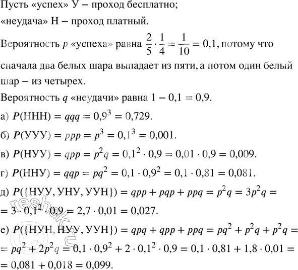
Рассмотрим вариант решения задания из учебника Мордкович, Семенов, Александрова 8 класс, Просвещение:
Саша, Маша и Даша остановились перед входом, рядом с которым лотерейный барабан. В нём 3 чёрных и 2 белых шара. Посетителю выпадают 2 шара. Если оба шара белого цвета, то посетитель проходит бесплатно, в противном случае покупает билет. Шары возвращают в барабан. Какова вероятность того, что платить придётся:
а) всем троим; г) только Саше и Маше;
б) никому; д) только кому-то одному;
в) только Маше; е) кому-то, но не Маше?
Похожие решебники
Популярные решебники 8 класс Все решебники
*К сожалению, временные проблемы с публикацией комментариев с мобильных устройств.