Дополнительная задача 9 Глава 5 ГДЗ Мордкович Семенов 8 класс (Алгебра)
Решение #1 (Учебник 2025)

Рассмотрим вариант решения задания из учебника Мордкович, Семенов, Александрова 8 класс, Просвещение:
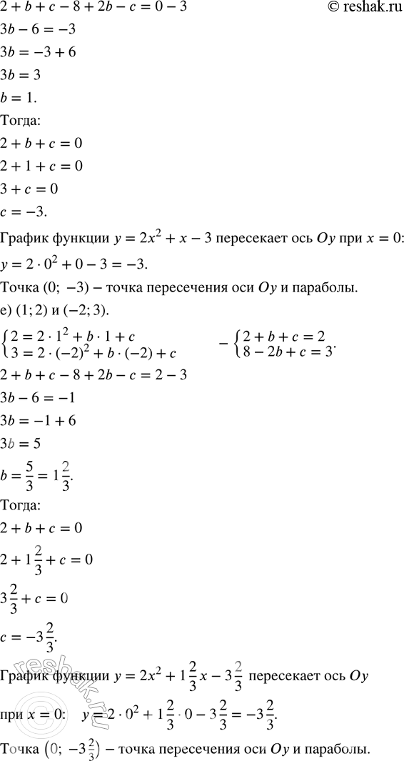
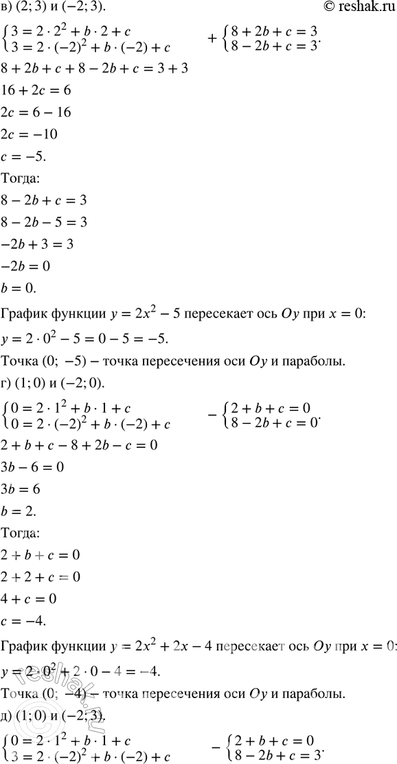
Найдите точку пересечения оси Оу и параболы у = 2x^2 + bх + с, которая проходит через точки:
а) (1; 0) и (-1; 0); г) (1; 0) и (-2; 0);
б) (1; 2) и (-1; 2); д) (1; 0) и (-2; 3);
в) (2; 3) и (-2; 3); е) (1; 2) и (-2; 3).
Похожие решебники
Популярные решебники 8 класс Все решебники
*К сожалению, временные проблемы с публикацией комментариев с мобильных устройств.