Дополнительная задача 20 Глава 5 ГДЗ Мордкович Семенов 8 класс (Алгебра)
Решение #1 (Учебник 2025)

Рассмотрим вариант решения задания из учебника Мордкович, Семенов, Александрова 8 класс, Просвещение:
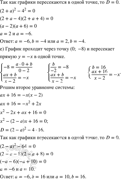
Найдите значения а и b, при которых график функции у = (ax + b)/(x - 2):
а) пройдёт через точки (0; -2) и (1; 0);
б) пройдёт через точки (-1; 2) и (2; 1);
в) пройдёт через точку (0; -2) и будет иметь горизонтальную асимптоту у = 3;
г) пройдёт через точку (-1; 2) и будет иметь горизонтальную асимптоту у = -3;
д) пройдёт через точку (0; 2) и пересечёт прямую у = х только в одной точке;
е) пройдёт через точку (0; -8) и пересечёт прямую у = -х только в одной точке.
Похожие решебники
Популярные решебники 8 класс Все решебники
*К сожалению, временные проблемы с публикацией комментариев с мобильных устройств.