Дополнительная задача 19 Глава 5 ГДЗ Мордкович Семенов 8 класс (Алгебра)
Решение #1 (Учебник 2025)

Рассмотрим вариант решения задания из учебника Мордкович, Семенов, Александрова 8 класс, Просвещение:
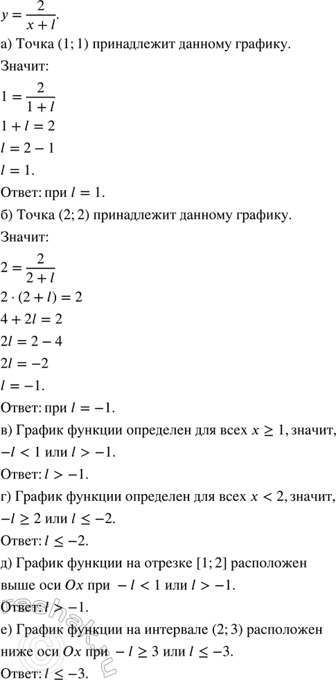
Найдите значения l, при которых график функции у = 2/(x + l):
а) пройдёт через точку (1; 1);
б) пройдёт через точку (2; 2);
в) определён для всех х ? 1;
г) определён для всех х < 2;
д) на отрезке [1; 2] расположен выше оси Ох;
е) на интервале (2; 3) расположен ниже оси Ох.
Похожие решебники
Популярные решебники 8 класс Все решебники
*К сожалению, временные проблемы с публикацией комментариев с мобильных устройств.