Дополнительная задача 18 Глава 5 ГДЗ Мордкович Семенов 8 класс (Алгебра)
Решение #1 (Учебник 2025)

Рассмотрим вариант решения задания из учебника Мордкович, Семенов, Александрова 8 класс, Просвещение:
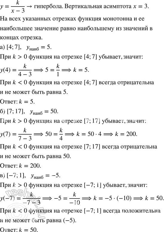
Найдите значение k, при котором наибольшее значение функции y = k/(x - 3) на отрезке:
а) [4; 7] равно 5;
б) [7; 17] равно 50;
в) [-7; 1] равно -5;
г) [4; 7] равно -5;
д) [7; 17] равно -0,5;
е) [-7; 1] равно 100.
Похожие решебники
Популярные решебники 8 класс Все решебники
*К сожалению, временные проблемы с публикацией комментариев с мобильных устройств.