Дополнительная задача 17 Глава 5 ГДЗ Мордкович Семенов 8 класс (Алгебра)
Решение #1 (Учебник 2025)

Рассмотрим вариант решения задания из учебника Мордкович, Семенов, Александрова 8 класс, Просвещение:
Найдите точки пересечения гипербол:
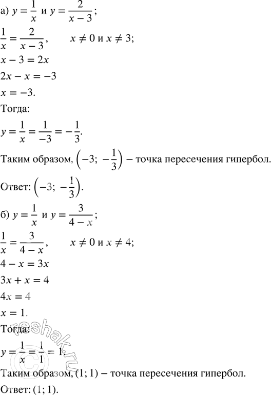
а) y = 1/x и y = 2/(x - 3);
б) y = 1/x и y = 3/(4 - x);
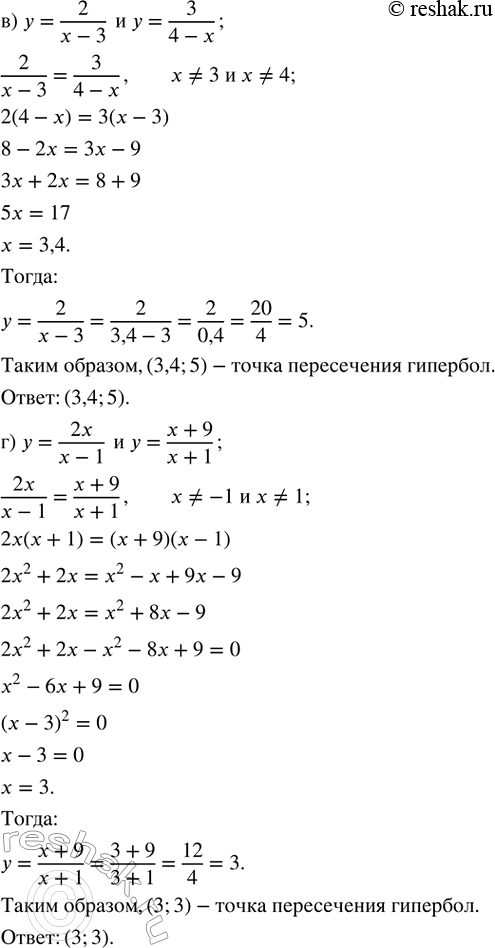
в) y = 2/(x - 3) и y = 3/(4 - x);
г) y = 2x/(x - 1) и y = (x + 9)/(x + 1);
д) y = (2x + 1)/(x - 1) и y = (x + 10)/(x + 1);
е) y = (x - 11)/(x - 2) и y = 20/(3 - x).
Похожие решебники
Популярные решебники 8 класс Все решебники
*К сожалению, временные проблемы с публикацией комментариев с мобильных устройств.